Présentation
Je suis Noé Jacquet, étudiant en BUT informatique, parcours « Réalisation d’applications : conception, développement, validation », à l'université de Limoges.
Je souhaite me spécialiser dans le développement d'applications web, mobiles, de logiciels etc ...
Compétences
Le BUT informatique est réparti en 6 compétences à valider.
Voici des projets réalisés dans 5 des 6 compétences que j'ai réalisé.
Projet ERP IUT SAE A2 :
Description :
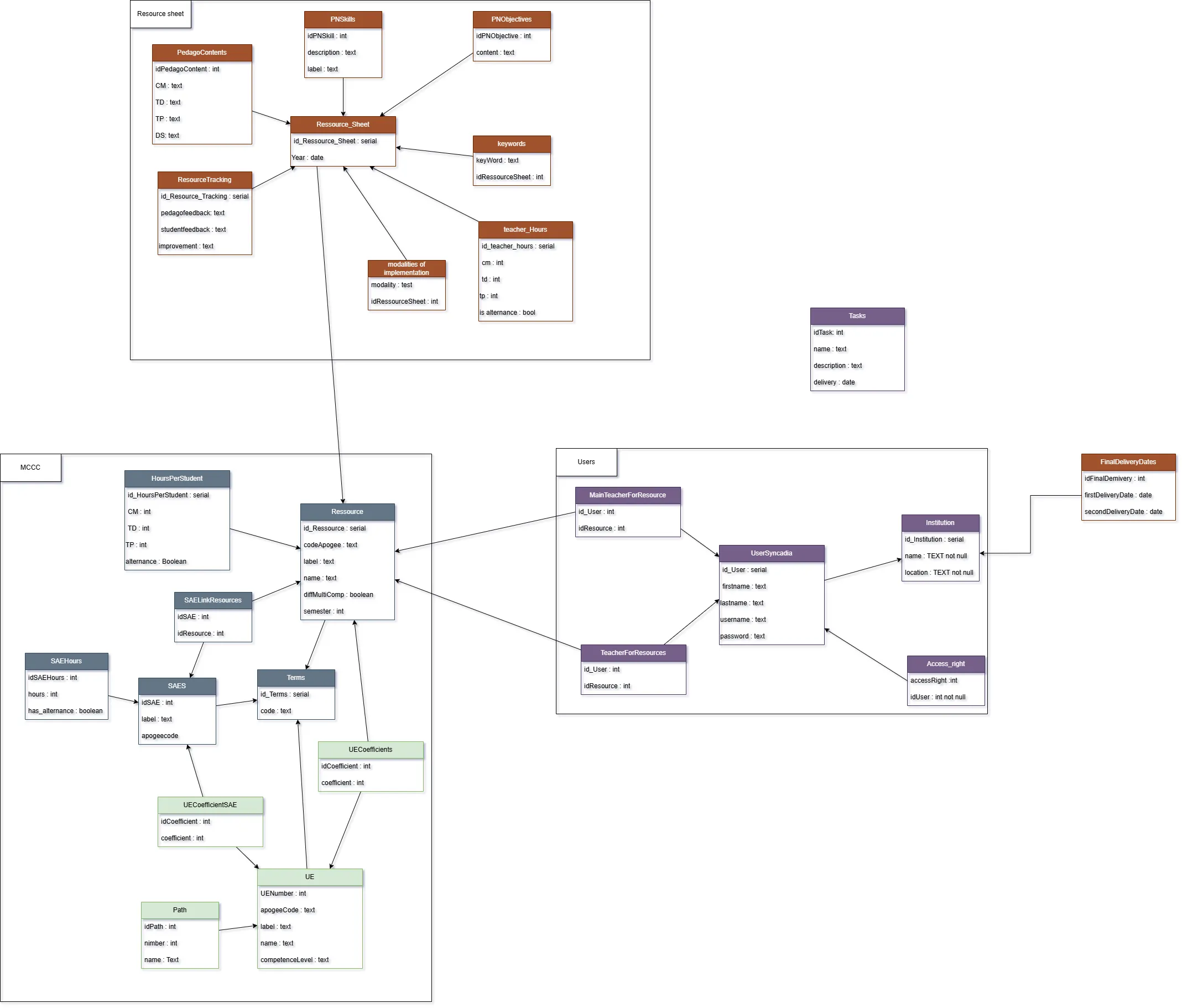
Ce projet consiste à créer une application web, avec du Vue.js, API REST et du Java Spring Boot dans une équipe de 6 personnes, pour la gestion de remplissage de fiche ressource et des MCCC (Les modalités de contrôle des connaissances et des compétences) pour l'IUT de Limoges. Le but de notre application est de faciliter le processus de remplissage de ces fiches.
Rôle personnel :
En tant que développeur full-stack, j'ai participé à la conception des MCD, du recueil des besoins, des maquettes et des différents dashboard et formulaires.
Livrables :
Vous pouvez retrouver le code de l'application en cliquant ici.
Voici un des dashboard que j'ai réalisé :
Voici le diagramme des MCD :
Compétences et AC (Apprentissage Critiques) démontrées :
- Conception d'architecture logicielle
- Développement d'applications web avec Vue.js et Spring Boot
- Collaboration en équipe agile et avec git
- AC11.04 | Développer des interfaces utilisateurs
- AC21.01 | Élaborer et implémenter les spécifications fonctionnelles et non fonctionnelles à partir des exigences
- AC21.02 | Appliquer des principes d’accessibilité et d’ergonomie
- AC21.02 | Appliquer des principes d’accessibilité et d’ergonomie
Projet TodoList :
Description :
Projet solo de création d'une application mobile de todo list avec Kotlin JetPack compose et Room pour la base de données locale.
Rôle personnel :
En tant que développeur solo, j'ai été responsable de la conception des maquettes, du MCD et du développement de l'application.
Livrables :
Vous pouvez retrouver le code de l'application en cliquant ici.
Voici mes maquettes :
Compétences et AC (Apprentissage Critiques) démontrées :
- Conception d'interface utilisateur mobile
- Utilisation de JetPack compose pour le développement d'applications Android
- Gestion de données locales avec Room
- AC11.04 | Développer des interfaces utilisateurs
- AC21.01 | Élaborer et implémenter les spécifications fonctionnelles et non fonctionnelles à partir des exigences
- AC21.02 | Appliquer des principes d’accessibilité et d’ergonomie
- AC21.03 | Adopter de bonnes pratiques de conception et de programmation
SAE 1.02
Description :
Ce projet consiste à développer des mini jeux avec interfaces console, en Python (partie 1) et de reprendre le code pour l'améliorer (partie 2) et de développer des "robots" que l'utilisateur pouvait affronter avec différentes difficultés (naïf, normal, difficile) le tout dans une équipe de 2.Il y avait un jeu de devinette, d'allumettes, de morpion et de puissance 4. Nous devions également documenter le projet notament la vitesse des algorithmes utilisé pour les robots.
Rôle personnel :
Développement du mini jeux des devinettes et des allumettes ainsi que les robots et les améliorations apportées.
Livrables :
Vous pouvez retrouver le code de l'application en cliquant ici.
Ainsi que le code de la première partie du projet en cliquant ici.
Compétences et AC (Apprentissage Critiques) démontrées :
- Conception algorithmique
- Debut de qualité de code avec Python
- Création d'interfaces utilisateur textuelles
- AC12.01 | Analyser un problème avec méthode (découpage en éléments algorithmiques simples, structure de données...)
- AC12.02 | Comparer des algorithmes pour des problèmes classiques (tris simples, recherche...)
SAE 2.03
Description :
Ce projet consiste à concevoir et à installer un réseau fictif avec des contraintes de plages d'adresses IP que nous devions découper et calculer dans l'émulateur Kathara qui utilise des fichiers de configuration pour simuler des routeurs et des machines virtuelles, dans une équipe de 2 personnes
Rôle personnel :
J'ai réalisé le calcule des adresses IP, le découpage du réseau en sous-réseaux et la configuration des routes.
Livrables :
Vous pouvez retrouver les fichiers de configurations (lab.conf) en cliquant ici.
Voici la topologie du réseau que nous avons réalisé :
Compétences et AC (Apprentissage Critiques) démontrées :
- Conception de réseaux
- Calcule et découpage de plages d'adresses IP
- AC23.02 | Utiliser des serveurs et des services réseaux virtualisés
SAE 1.03
Description :
Ce projet consiste à l'installation d'une machine virtuelle Debian en utilisant VirtualBox ainsi que l'écriture de scripts bashpour une bibliothèque fictive. Nous avons aussi écrit un guide d'installation de la VM.
Rôle personnel :
J'ai réalisé l'installation de la VM en pair working et l'écriture des différents scripts bash.
Livrables :
Vous pouvez retrouver le guide d'installation ainsi que les scripts bash en cliquant ici.
Compétences et AC (Apprentissage Critiques) démontrées :
- Installation de machines virtuelles
- Écriture de scripts bash avec un sujet défini
- AC13.03 | Installer et configurer un système d’exploitation et des outils de développement
SAE 1.04
Description :
Dans ce projet, j'ai extrait des données d'un fichier CSV que j'ai dû découper en plusieurs tables SQL pour les insérer dans une base de données dans une équipe de 2 personnes. J'ai aussi écrit des requêtes SQL en SQLServer pour visualiser les données et pour reproduire des graphiques données dans le sujet.
Rôle personnel :
J'ai travailé en pair working pour l'extraction des données du fichier CSV et j'ai écrit des requêtes SQL.
Livrables :
Vous pouvez retrouver le compte rendu du projet en cliquant ici.
Compétences et AC (Apprentissage Critiques) démontrées :
- Conception de bases de données relationnelles
- Écriture de requêtes SQL pour l'extraction et la visualisation de données
- AC14.01 | Mettre à jour et interroger une base de données relationnelle (en requêtes directes ou à travers une application)
- AC14.02 | Visualiser des données
- AC14.03 | Concevoir une base de données relationnelle à partir d’un cahier des charges
SAE 2.05
Description :
Ce projet consiste à la réalisation d'un compte rendu d'une analyse de besoin d'une agence immobilière fictive, qui souhaite se différentier sur leur marché en utilisant le numérique, à l'aide de différents outils comme le SWOT, CQQCOQP, SMART et RACI. Il fallait aussi réaliser un diagramme de Gantt et établir un budget prévisionnel.
Rôle personnel :
J'ai utilisé les différents outils de gestion pour l'écriture du compte rendu. J'ai aussi réalisé le budget prévisionnel.
Livrables :
Vous pouvez retrouver le compte rendu du projet en cliquant ici.
Compétences et AC (Apprentissage Critiques) démontrées :
- Analyse de besoins avec différents outils de gestion de projet (SWOT, CQQCOQP, SMART)
- Estimation de budget prévisionnel
- AC15.01 | Appréhender les besoins du client et de l'utilisateur
- AC15.02 | Mettre en place les outils de gestion de projet
- AC15.03 | Identifier les acteurs et les différentes phases d’un cycle de développement
- AC25.02 | Formaliser les besoins du client et de l'utilisateur
Contact
Vous pouvez me contacter via :
Mon LinkedIn : Noé Jacquet
Ou via mon adresse étudiante : noe.jacquet@etu.unilim.fr
Ou personnelle : noe.jacquet87@gmail.com